Time for Episode 10 of “I read research papers so you don’t have to!”
also known as…. a 2-part primer on Agentic AI Research exploring the innovations that got us this far, and what’s coming around the corner…
Paper’s name: The Rise and Potential of Large Language Model Based Agents: A Survey (ArXiv: 2309.07864v3 9/23)
Lead Authors
Zhiheng Xi
Wenxiang Chen
Xin Guo
(… and 26 more authors)
The Problem It Solved
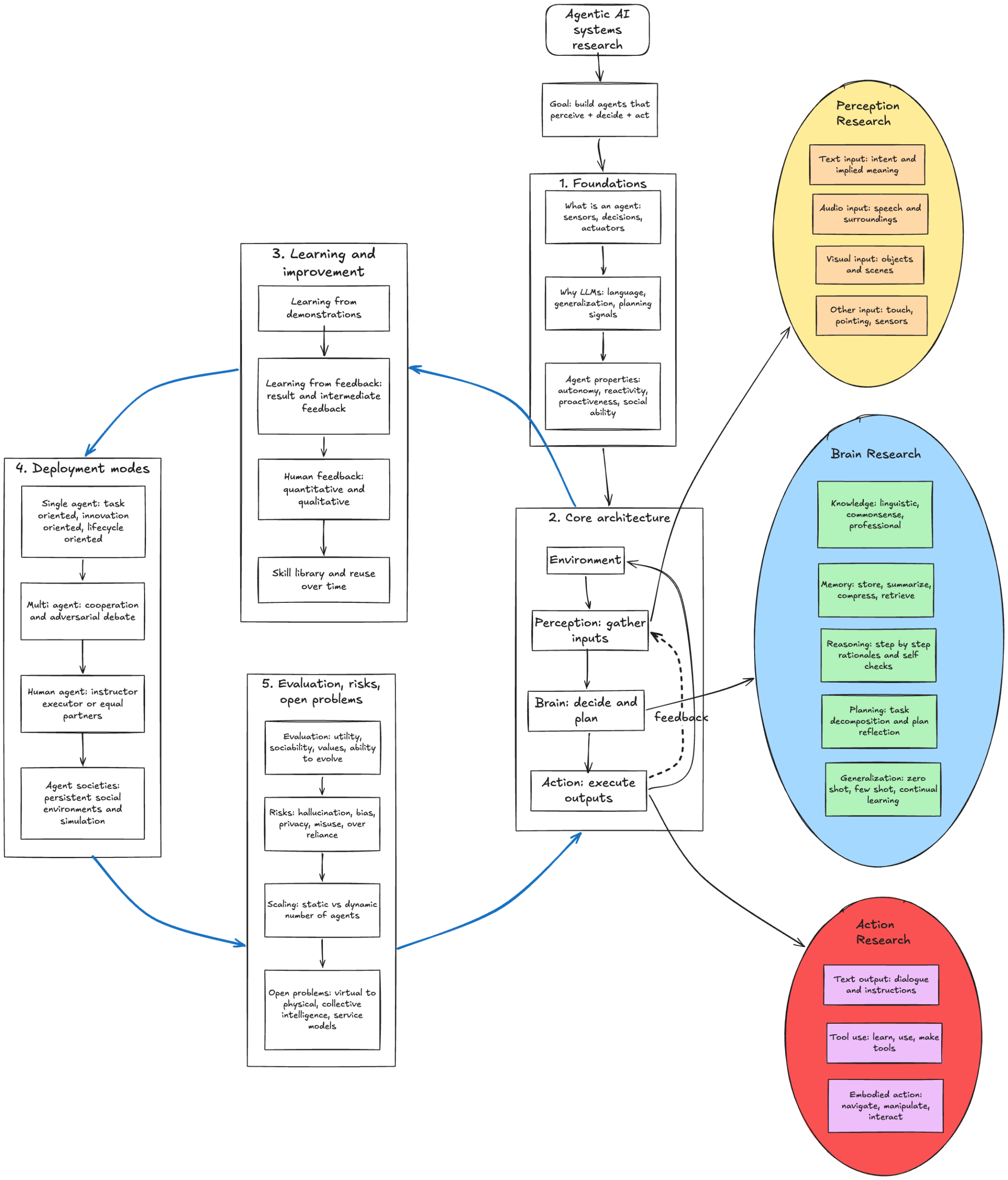
This survey paper provices a comprehensive and systematic overview of LLM-based agents. It orients readers to the field of Agentic AI, starting with the philosophical origins of Agentic computing; the chronological evolution of Agents (Symbolic > Reactive > Reinforcement-Learning > Transfer and Meta-learning and most recently LLM-based Agents); defining characteristics of Agents (Autonomy, Reactivity, Pro-activeness and Social ability); and a 3-part general framework for describing Agents (Brain, Perception, Action). The paper then describes how Agents can be deployed in single or in Multi-Agent System (MAS) configurations; and then describes Agent Societies, a vision for an interactive artificial society wherein human behavior can be performed through trustworthy agents, and behind each individual can be a piece of program, a real human, or a LLM-based agent
The Big Idea

LLM-based Agents are closer than ever to emulating what humans can accomplish, by taking instructions, making decisions and taking actions based on these decisions in an autonomous way. The authors spelled out three key “Modules” for describing what Agents do (and hence a handy way to categorize all Agentic research):
- The Brain (which stores crucial memories, information and knowledge, and undertakes essential tasks of information processing, decision-making, reasoning, planning), aka modern-day LLMs.
- Perception (similar to the role of sensory organs in humans, these expand the agent’s perceptual space from text-only to a multimodal space that includes diverse sensory modalities such as text, sound, visuals, touch, smell, and more, improving its perception of the external environment).
- Action (the part that receives action sequences sent by the brain module and carries out actions to interact with the environment and includes textual and auditory outputs, tool use and taking embodied actions. This lets Agents respond to environmental changes, provide feedback, shape and alter environment).
Why It Matters (for Business)
- This is a great way for Business folks to orient themselves around Agentic Capabilities, and the typology of different streams of research in this expanding field
- Businesses can apply advances in research to strategically position themself against competitors. Such as an emergent capability that hasn’t been brought to market yet, or a novel risk mitigation strategy.
Key Takeaways
- Agents are seen as a tangible way for businesses to derive real-world returns from their GenAI investments, but the field of Agentic systems is still rapidly evolving and the problem space (systematically described in this paper) continues to expand. This creates unique opportunities, and also significant risks that can cause real harms.
- An Agent Society is depicted as a future-state, where agents and humans alike enhance their mutual capabilities while interacting and exchanging value.
- However, for this to become a reality, significant risks and open problems exist which need to be overcome, such as whether LLMs are the real pathway to AGI, and how to bridge Agents from interacting in virtual simulated environments to real-world physical environments.
Insight/So What?
- Many strides have been made in advancing Agents in the 2+ years since this paper was published. Stay tuned to Part 2 for an update to the typology and an overview of exciting advances in Agent Systems!
Link to full paper: https://arxiv.org/pdf/2309.07864
Link to papers in this survey: https://github.com/WooooDyy/LLM-Agent-Paper-List
Trackbacks/Pingbacks